Skip to main content

DEEL 1 - Algemene voorschriften
Hoofdstuk 1    
1.1   Toepassingsgebied en toepasbaarheid
1.1.1   Structuur
1.1.2 Toepassingsgebied
1.1.3 Vrijstellingen
1.1.3.1 Vrijstellingen die samenhangen met de aard van het vervoersproces
1.1.3.2 Vrijstellingen in samenhang met het vervoer van gassen
1.1.3.3 Vrijstellingen in samenhang met het vervoer van vloeibare brandstoffen
1.1.3.4 Vrijstellingen in samenhang met bijzondere bepalingen of met gevaarlijke goederen, verpakt in gelimiteerde of vrijgestelde hoeveelheden
1.1.3.5 Vrijstellingen in samenhang met ongereinigde lege verpakkingen
1.1.3.6 Vrijstellingen in samenhang met de vervoerde hoeveelheden per transporteenheid
1.1.3.7 Vrijstellingen in samenhang met het vervoer van inrichtingen voor de opslag en productie van elektriciteit
1.1.3.8 Gereserveerd
1.1.3.9 Vrijstellingen in samenhang met gevaarlijke goederen die tijdens vervoer als koel- of conditioneringsmiddel worden gebruikt
1.1.3.10 Vrijstellingen in samenhang met het vervoer van lampen die gevaarlijke goederen bevatten
1.1.4 Toepasbaarheid van andere voorschriften
1.1.4.1 Gereserveerd
1.1.4.2 Vervoer in een transportketen die vervoer over zee of door de lucht omvat
1.1.4.3 Gebruik van transporttanks van het IMO-type, toegelaten voor het zeevervoer
1.1.4.4 Gereserveerd
1.1.4.5 Vervoer dat niet over de weg plaatsvindt
1.1.4.7 Hervulbare drukhouders toegelaten door de Verenigde Staten
1.1.5 Toepassing van normen
     
Hoofdstuk 2    
1.2 Definities, meeteenheden en afkortingen
1.2.1 Definities
1.2.2 Meeteenheden
     
Hoofdstuk 3    
1.3 Opleiding van personen die betrokken zijn bij het vervoer van gevaarlijke goederen Toepassingsgebied
1.3.1 Aard van de opleiding
1.3.2.1 Algemene bewustmaking
1.3.2.2 Functiespecifieke opleiding
1.3.2.3 Veiligheidsopleiding
1.3.3 Documentatie
     
Hoofdstuk 4    
1.4 Veiligheidsplichten van de betrokkenen
1.4.1 Algemene zorg voor de veiligheid
1.4.2 Plichten van de belangrijkste betrokkenen
1.4.2.1 Afzender
1.4.2.2 Vervoerder
1.4.2.3 Geadresseerde
1.4.3 Plichten van andere betrokkenen
1.4.3.1 Belader
1.4.3.2 Verpakker
1.4.3.3 Vuller
1.4.3.4 Exploitant van een tankcontainer of transporttank
1.4.3.5 Gereserveerd
1.4.3.6 Gereserveerd
1.4.3.7 Losser
     
Hoofdstuk 5    
1.5 Afwijkingen
1.5.1 Tijdelijke afwijkingen
1.5.2 Gereserveerd
     
Hoofdstuk 6    
1.6   Overgangsvoorschriften
1.6.1   Algemeen
1.6.2   Drukhouders en houders voor klasse 2
1.6.3 Vaste tanks (tankwagens), afneembare tanks en batterijwagens
1.6.4 Tankcontainers, transporttanks en MEGC’s
1.6.5 Voertuigen
1.6.6 Klasse 7
     
Hoofdstuk 7    
1.7 Algemene bepalingen voor radioactieve stoffen
1.7.1   Toepassingsgebied
1.7.1.5   Bijzondere voorschriften voor het vervoer van vrijgestelde colli
1.7.2   Stralingsbeschermingsprogramma
1.7.3   Beheersysteem
1.7.4   Speciale regeling
1.7.5   Radioactieve stoffen die bijkomende gevaarseigenschappen bezitten
1.7.6   Niet-naleving
     
Hoofdstuk 8    
1.8 Controlemaatregelen en andere maatregelen voor de ondersteuning van de naleving van de veiligheidsvoorschriften
1.8.1   Controles van gevaarlijke goederen van overheidswege
1.8.2   Ambtelijke hulp
1.8.3   Veiligheidsadviseur
1.8.3.12   Examens
1.8.3.16   Geldigheidsduur en verlenging van het certificaat
1.8.3.18   Model van het certificaat
1.8.3.19   Uitbreiding van het certificaat
1.8.4   Lijst van de bevoegde autoriteiten en de door hen aangewezen instanties
1.8.5   Meldingen van gebeurtenissen met gevaarlijke goederen
1.8.5.4   Model voor een rapport over gebeurtenissen tijdens het vervoer van gevaarlijke goederen
1.8.6   Administratieve controles voor de toepassing van conformiteitsbeoordelingen, periodieke onderzoeken, tussentijdse onderzoeken en buitengewone controles omschreven in 1.8.7
1.8.6.1   Erkenning van onderzoeksinstanties
1.8.6.2   Verplichtingen voor de werkwijze van de bevoegde autoriteit, haar gemachtigde of onderzoeksinstantie
1.8.6.3   Verplichting tot het verstrekken van informatie
1.8.6.4   Delegatie van onderzoekstaken
1.8.6.5   Verplichting tot het verstrekken van informatie door de onderzoeksinstanties
1.8.7   Procedures voor conformiteitsbeoordeling en periodiek onderzoek
1.8.7.1   Algemene bepalingen
1.8.7.2   Typegoedkeuring
1.8.7.3   Toezicht op de fabricage
1.8.7.4   Eerste onderzoek en beproevingen
1.8.7.5   Periodiek onderzoek, tussentijds onderzoek en buitengewone controles
1.8.7.6   Toezicht op de interne inspectiedienst van de aanvrager
1.8.7.7   Documenten
1.8.7.8   Producten vervaardigd, goedgekeurd, onderzocht en beproefd volgens normen
1.8.8   Procedures voor de conformiteitsbeoordeling van gaspatronen
1.8.8.1   Algemene bepalingen
1.8.8.2   Onderzoek van het ontwerptype
1.8.8.3   Toezicht op de fabricage
1.8.8.4   Dichtheidsproef
1.8.8.5   (Gereserveerd)
1.8.8.6   Toezicht op de interne inspectiedienst
1.8.8.7   Documenten
     
Hoofdstuk 9    
1.9 Beperkingen in het vervoer door de bevoegde autoriteiten
1.9.5   Beperkingen in tunnels
1.9.5.1   Algemene bepalingen
1.9.5.2   Vaststelling van de categorieën
1.9.5.3   Bepalingen voor verkeersborden en kennisgeving van beperkingen
     
Hoofdstuk 10    
1.10   Voorschriften voor de beveiliging
1.10.1   Algemene voorschriften
1.10.2   Opleiding met het oog op de beveiliging
1.10.3   Voorschriften voor gevaarlijke goederen met een hoog gevarenpotentieel
1.10.3.1   Definitie van gevaarlijke goederen met een hoog gevarenpotentieel
1.10.3.2   Beveiligingsplannen
DEEL 2 - Classificatie
Hoofdstuk 1    
2.1 Algemene voorschriften
2.1.1 Inleiding
2.1.2   Principes van de classificatie
2.1.3   Classificatie van niet met name genoemde stoffen met inbegrip van oplossingen en mengsels (zoals preparaten, formuleringen en afvalstoffen)
2.1.4   Classificatie van monsters
2.1.5   Classificatie van voorwerpen als voorwerpen die gevaarlijke stoffen bevatten, n.e.g.
2.1.6   Classificatie van afgedankte verpakkingen, leeg, ongereinigd
     
Hoofdstuk 2    
2.2   Bijzondere voorschriften voor de afzonderlijke klassen
2.2.1   Klasse 1 Ontplofbare stoffen en voorwerpen
2.2.1.1   Criteria
2.2.1.1.6   Definitie van de compatibiliteitsgroepen van de stoffen en voorwerpen
2.2.1.1.7   Indeling van vuurwerk in de subklassen
2.2.1.1.7.5   Defaulttabel voor de classificatie van vuurwerk
2.2.1.1.8   Uitzondering van klasse 1
2.2.1.2   Niet ten vervoer toegelaten stoffen en voorwerpen
2.2.1.3   Lijst van verzamelaanduidingen
2.2.1.4   Glossarium van de benamingen
     
2.2.2   Klasse 2 Gassen
2.2.2.1   Criteria
2.2.2.1.7   Chemische stoffen onder druk
2.2.2.2   Niet ten vervoer toegelaten gassen
2.2.2.3   Lijst van verzamelaanduidingen
     
2.2.3   Klasse 3 Brandbare vloeistoffen
2.2.3.1   Criteria
2.2.3.2   Niet ten vervoer toegelaten stoffen
2.2.3.3   Lijst van verzamelaanduidingen
     
2.2.41   Klasse 4.1: Brandbare vaste stoffen, polymeriserende stoffen, zelfontledende stoffen en vaste ontplofbare stoffen in niet explosieve toestand
2.2.41.1   Criteria
2.2.41.2   Niet ten vervoer toegelaten stoffen
2.2.41.3   Lijst van verzamelaanduidingen
2.2.41.4   Lijst van reeds ingedeelde zelfontledende stoffen in verpakkingen
     
2.2.42   Klasse 4.2: Voor zelfontbranding vatbare stoffen
2.2.42.1   Criteria
2.2.42.2   Niet ten vervoer toegelaten stoffen
2.2.42.3   Lijst van verzamelaanduidingen
     
2.2.43   Klasse 4.3: Stoffen die in contact met water brandbare gassen ontwikkelen
2.2.43.1   Criteria
2.2.43.2   Niet ten vervoer toegelaten stoffen
2.2.43.3   Lijst van verzamelaanduidingen
     
2.2.51   Klasse 5.1 Oxiderende stoffen
2.2.51.1   Criteria
2.2.51.2   Niet ten vervoer toegelaten stoffen
2.2.51.3   Lijst van verzamelaanduidingen
     
2.2.52   Klasse 5.2: Organische peroxiden
2.2.52.1   Criteria
2.2.52.2   Niet ten vervoer toegelaten stoffen
2.2.52.3   Lijst van verzamelaanduidingen
2.2.52.4   Lijst van reeds ingedeelde organische peroxiden in verpakkingen
     
2.2.61   Klasse 6.1 Giftige stoffen
2.2.61.1   Criteria
2.2.61.2   Niet ten vervoer toegelaten stoffen
2.2.61.3   Lijst van verzamelaanduidingen
     
2.2.62   Klasse 6.2 Infectueuze stoffen (besmettelijke stoffen)
2.2.62.1   Criteria
2.2.62.1.9   Biologische producten
2.2.62.1.10   Genetisch gemodificeerde micro-organismen en organismen
2.2.62.1.11   Ziekenhuis- of medisch afval
2.2.62.1.12   Besmette dieren
2.2.62.2   Niet ten vervoer toegelaten stoffen
2.2.62.3   Lijst van verzamelaanduidingen
     
2.2.7   Klasse 7 Radioactieve stoffen
2.2.7.1   Definities
2.2.7.1.2   Besmetting
2.2.7.1.3   Definities van specifieke termen
2.2.7.2   Classificatie
2.2.7.2.1   Algemene bepalingen
2.2.7.2.2   Grenswaarden van de activiteit
2.2.7.2.3   Bepaling van andere stofeigenschappen
2.2.7.2.3.1   Stoffen met geringe specifieke activiteit (LSA)
2.2.7.2.3.3   Radioactieve stoffen in speciale toestand
2.2.7.2.3.4   Gering verspreidbare radioactieve stoffen
2.2.7.2.3.5   Splijtbare stoffen
2.2.7.2.4   Classificatie van colli of onverpakte stoffen
2.2.7.2.4.1   Classificatie als vrijgesteld collo
2.2.7.2.5   Speciale regelingen
     
2.2.8   Klasse 8 Bijtende stoffen
2.2.8.1   Definitie, algemene voorschriften en criteria
2.2.8.2   Niet ten vervoer toegelaten stoffen
2.2.8.3   Lijst van verzamelaanduidingen
     
2.2.9   Klasse 9 Diverse gevaarlijke stoffen en voorwerpen
2.2.9.1   Criteria
2.2.9.2   Niet ten vervoer toegelaten stoffen en voorwerpen
2.2.9.3   Lijst van posities
     
Hoofdstuk 3    
2.3 Testmethoden
2.3.0   Algemeen
2.3.1   Beproeving van het uitzweten voor springstof, type A
2.3.2   Beproevingen betreffende genitreerde cellulosemengsels van klasse 4.1
2.3.2.9   Beproeving van de chemische stabiliteit bij verhoogde temperatuur
2.3.2.10   Ontbrandingstemperatuur (zie 2.3.2.1 en 2.3.2.2)
2.3.3   Beproevingen betreffende brandbare vloeistoffen van de klassen 3, 6.1 en 8.
2.3.3.1   Bepaling van het vlampunt
2.3.3.2   Bepaling van het beginkookpunt
2.3.3.3   Beproeving voor de bepaling van het peroxidegehalte
2.3.4   Beproeving voor de bepaling van het vloeigedrag
2.3.4.1   Meetapparaat
2.3.4.2   Beproevingsmethode
2.3.4.3   Beoordeling van de beproevingsresultaten
2.3.5   Indeling van metaalorganische stoffen in de klassen 4.2.en 4.3
     
DEEL 4 - Voorschriften voor verpakkingen en tanks
Hoofdstuk 1    
4.1 Gebruik van verpakkingen, met inbegrip van IBC’s en grote verpakkingen
4.1.1 Algemene voorschriften voor het verpakken van gevaarlijke goederen in verpakkingen, met inbegrip van IBC's en grote verpakkingen
4.1.1.18 Ontplofbare stoffen, zelfontledende stoffen en organische peroxiden
4.1.1.19 Gebruik van bergingsverpakkingen en grote bergingsverpakkingen
4.1.1.20 Gebruik van bergingsdrukhouders
4.1.1.21 Verificatie van de chemische compatibiliteit van kunststof verpakkingen, met inbegrip van IBC's, door assimilatie van vulstoffen aan standaardvloeistoffen
4.1.2 Aanvullende algemene voorschriften voor het gebruik van IBC's
4.1.3 Algemene voorschriften met betrekking tot verpakkingsinstructies 
4.1.3.6 Drukhouders voor vloeistoffen en vaste stoffen
4.1.3.8 Onverpakte voorwerpen met uitzondering van voorwerpen van klasse 1
4.1.4 Lijst met verpakkingsinstructies
4.1.4.1 Verpakkingsinstructies betreffende het gebruik van verpakkingen (uitgezonderd IBC's en grote verpakkingen)
4.1.4.2 Verpakkingsinstructies betreffende het gebruik van IBC's
4.1.4.3 Verpakkingsinstructies betreffende het gebruik van grote verpakkingen 
4.1.5 Bijzondere verpakkingsvoorschriften voor goederen van klasse 1
4.1.6 Bijzondere verpakkingsvoorschriften voor stoffen van klasse 2 en stoffen van andere klassen, waaraan verpakkingsinstructie P200 is toegekend
4.1.7 Bijzondere verpakkingsvoorschriften voor organische peroxiden van klasse 5.2 en zelfontledende stoffen van klasse 4.1
4.1.7.1 Gebruik van verpakkingen (met uitzondering van IBC’s)
4.1.7.2 Gebruik van IBC's
4.1.8 Bijzondere verpakkingsvoorschriften voor infectueuze stoffen (klasse 6.2)
4.1.9 Bijzondere verpakkingsvoorschriften voor radioactieve stoffen
4.1.9.1 Algemeen
4.1.9.2 Voorschriften en controlemaatregelen voor het vervoer van LSA-stoffen en SCO
4.1.9.3 Colli die splijtbare stoffen bevatten
4.1.10 Bijzondere voorschriften voor gezamenlijke verpakking 
     
Hoofdstuk 2    
4.2 Gebruik van transporttanks en un-gascontainers met verscheidene elementen (MEGC’s)
4.2.1 Algemene voorschriften voor het gebruik van transporttanks voor het vervoer van stoffen van klassen 1 en 3 t/m 9
4.2.1.9 Vullingsgraad
4.2.1.10 Aanvullende voorschriften die van toepassing zijn op het vervoer van klasse 3 stoffen in transporttanks
4.2.1.11 Aanvullende voorschriften die van toepassing zijn op het vervoer van stoffen van klassen 4.1, 4.2 of 4.3 (met uitzondering van zelfontledende stoffen van klasse 4.1) in transporttanks
4.2.1.12 Aanvullende voorschriften die van toepassing zijn op het vervoer van stoffen van klasse 5.1 in transporttanks
4.2.1.13 Aanvullende voorschriften die van toepassing zijn op het vervoer van stoffen van klasse 5.2 en zelfontledende stoffen van klasse 4.1 in transporttanks
4.2.1.14 Aanvullende voorschriften die van toepassing zijn op het vervoer van stoffen van klasse 6.1 in transporttanks
4.2.1.15 Aanvullende voorschriften die van toepassing zijn op het vervoer van stoffen van klasse 6.2 in transporttanks
4.2.1.16 Aanvullende voorschriften die van toepassing zijn op het vervoer van stoffen van klasse 7 in transporttanks
4.2.1.17 Aanvullende voorschriften die van toepassing zijn op het vervoer van stoffen van klasse 8 in transporttanks
4.2.1.18 Aanvullende voorschriften die van toepassing zijn op het vervoer van stoffen van klasse 9 in transporttanks
4.2.1.19 Aanvullende voorschriften die van toepassing zijn op het vervoer van vaste stoffen die worden vervoerd bij temperaturen boven hun smeltpunt
4.2.2 Algemene voorschriften voor het gebruik van transporttanks voor het vervoer van niet sterk gekoelde, vloeibaar gemaakte gassen en chemische stoffen onder druk
4.2.2.7 Het vullen
4.2.3 Algemene voorschriften voor het gebruik van transporttanks voor het vervoer van sterk gekoelde, vloeibaar gemaakte gassen
4.2.3.6 Het vullen
4.2.3.7 Werkelijke verblijftijd
4.2.4 Algemene voorschriften voor het gebruik van UN-gascontainers met verscheidene elementen (MEGC's)
4.2.4.5 Het vullen
4.2.5 Instructies en bijzondere bepalingen voor transporttanks
4.2.5.1 Algemeen
4.2.5.2 Transporttank-instructies
4.2.5.3 Bijzondere bepalingen voor transporttanks
     
Hoofdstuk 3    
4.3 Gebruik van vaste tanks (tankwagens), afneembare tanks, tankcontainers en wissellaadtanks met metalen reservoirs en batterijwagens en gascontainers met verscheidene elementen (MEGC’s)
4.3.1 Toepassingsgebied
4.3.2 Voorschriften van toepassing op alle klassen
4.3.2.1 Gebruik
4.3.2.2 Vullingsgraad
4.3.2.3 Bedrijf
4.3.2.4 Lege, ongereinigde tanks, batterijwagens en MEGC's
4.3.3 Bijzondere bepalingen van toepassing op klasse 2
4.3.3.1 De codering en hiërarchie van tanks
4.3.3.2 Voorwaarden voor het vullen en beproevingsdrukken
4.3.3.3 Bedrijf
4.3.4 Bijzondere bepalingen, van toepassing op de klassen 1 en 3 t/m 9
4.3.4.1 Codering, gerationaliseerde benadering en tankhiërarchie
4.3.4.2 Algemene voorschriften
4.3.5 Bijzondere bepalingen
     
Hoofdstuk 4    
4.4 Gebruik van vaste tanks (tankwagens), afneembare tanks, tankcontainers en wissellaadtanks van vezelgewapende kunststof
4.4.1 Algemeen
4.4.2 Bedrijf
     
Hoofdstuk 5    
4.5 Gebruik van druk/vacuümtanks (voor afvalstoffen)
4.5.1 Gebruik
4.5.2 Bedrijf
     
Hoofdstuk 6    
4.6 (Gereserveerd)
     
Hoofdstuk 7    
4.7 Gebruik van mobiele eenheden voor de fabricage van ontplofbare stoffen of voorwerpen (MEMU's)
4.7.1 Gebruik
4.7.2 Bedrijf
     
DEEL 5 - Procedures voor de verzending
Hoofdstuk 1    
5.1 Algemene voorschriften
5.1.1 Toepassing en algemene voorschriften
5.1.2 Het gebruik van oververpakkingen
5.1.3 Lege, ongereinigde verpakkingen (met inbegrip van IBC's en grote verpakkingen), tanks, MEMU’s, voertuigen en containers voor vervoer als los gestort goed
5.1.4 Gezamenlijke verpakking
5.1.5 Algemene voorschriften voor klasse 7
5.1.5.1 Goedkeuring van verzendingen en kennisgeving
5.1.5.1.1 Algemeen
5.1.5.1.2 Goedkeuring voor de verzending
5.1.5.1.3 Goedkeuring van een verzending op grond van een speciale regeling
5.1.5.1.4 Kennisgevingen
5.1.5.2 Certificaten, uitgegeven door de bevoegde autoriteit
5.1.5.3 Bepaling van de transportindex (TI) en de criticaliteits-veiligheidsindex (CSI)
5.1.5.4 Specifieke bepalingen voor vrijgestelde colli met radioactieve stoffen van klasse 7
5.1.5.5 Samenvatting van voorschriften inzake goedkeuring en voorafgaande kennisgeving
     
Hoofdstuk 2    
5.2 Kenmerking en etikettering
5.2.1 Kenmerking van colli
5.2.1.5 Aanvullende voorschriften voor goederen van klasse 1
5.2.1.6 Aanvullende voorschriften voor goederen van klasse 2
5.2.1.7 Bijzondere voorschriften voor het kenmerken van radioactieve stoffen
5.2.1.8 Bijzondere bepalingen voor de kenmerking van milieugevaarlijke stoffen
5.2.1.9 Kenmerking van lithiumbatterijen
5.2.1.10 Richtinggevende pijlen
5.2.2 De etikettering van colli
5.2.2.1 Etiketteringsvoorschriften
5.2.2.1.10 Bijzondere bepalingen voor de etikettering van colli met infectueuze stoffen.
5.2.2.1.11 Bijzondere bepalingen voor de etikettering van radioactieve stoffen
5.2.2.2 Voorschriften voor etiketten
5.2.2.2.2 Modellen van etiketten
     
Hoofdstuk 3    
5.3 Etikettering en kenmerking van containers, bulkcontainers, MEGC's, MEMU’s, tankcontainers, transporttanks en voertuigen
5.3.1 Het aanbrengen van grote etiketten
5.3.1.1 Algemene voorschriften
5.3.1.2 Het aanbrengen van grote etiketten op containers, bulkcontainers, MEGC’s, tankcontainers en transporttanks
5.3.1.3 Het aanbrengen van grote etiketten op voertuigen die containers, bulkcontainers, MEGC's, tankcontainers of transporttanks vervoeren
5.3.1.4 Het aanbrengen van grote etiketten op voertuigen voor vervoer als los gestort goed, tankwagens, batterijwagens, MEMU’s en voertuigen met afneembare tanks
5.3.1.5 Het aanbrengen van grote etiketten op voertuigen die uitsluitend colli vervoeren
5.3.1.6 Het aanbrengen van grote etiketten op lege tankwagens, batterijwagens, MEGC’s, MEMU’s, tankcontainers, transporttanks en op lege voertuigen en containers voor vervoer als los gestort goed
5.3.1.7 Specificaties voor grote etiketten
5.3.2 Oranje borden
5.3.2.1 Algemene voorschriften voor oranje borden
5.3.2.2 Specificaties voor de oranje borden
5.3.2.3 Betekenis van gevaarsidentificatienummers
5.3.3 Kenmerk voor stoffen die in verwarmde toestand worden vervoerd
5.3.6 Kenmerking voor milieugevaarlijke stoffen
     
Hoofdstuk 4    
5.4 Documentatie
5.4.0 Algemeen
5.4.1 Vervoersdocument voor gevaarlijke goederen en daarmee samenhangende informatie
5.4.1.1 Algemene informatie, die in het vervoersdocument moet staan
5.4.1.1.3 Bijzondere bepalingen voor afvalstoffen
5.4.1.1.5 Bijzondere bepalingen voor bergingsverpakkingen en bergingsdrukhouders
5.4.1.1.6 Bijzondere bepalingen voor lege, ongereinigde middelen van omsluiting
5.4.1.1.7 Bijzondere bepalingen voor vervoer in een transportketen die vervoer over zee of door de lucht omvat
5.4.1.1.11 Bijzondere bepalingen voor het vervoer van IBC's, tanks, batterijwagens of transporttanks en MEGC’s na het verstrijken van de termijn voor de laatste periodieke beproeving of inspectie
5.4.1.1.13 Bijzondere bepalingen voor het vervoer in tankwagens met meerdere compartimenten of in transporteenheden met meer dan één tank.
5.4.1.1.14 Bijzondere bepalingen voor het vervoer van stoffen die bij verhoogde temperatuur vervoerd worden
5.4.1.1.15 Bijzondere bepalingen voor het vervoer van stoffen die door middel van temperatuurbeheersing gestabiliseerd zijn
5.4.1.1.16 Informatie vereist volgens bijzondere bepaling 640 in hoofdstuk 3.3
5.4.1.1.17 Bijzondere bepalingen voor het vervoer van vaste stoffen in bulkcontainers conform 6.11.4
5.4.1.1.18 Bijzondere bepalingen voor het vervoer van milieugevaarlijke stoffen (aquatisch milieu)
5.4.1.1.19 Bijzondere bepalingen voor het vervoer van afgedankte verpakkingen, leeg, ongereinigd (UN 3509)
5.4.1.1.20 Bijzondere bepalingen voor het vervoer van stoffen die overeenkomstig 2.1.2.8 zijn ingedeeld
5.4.1.1.21 Bijzondere bepalingen voor het vervoer van UN-nrs. 3528, 3529 en 3530
5.4.1.2 Aanvullende of bijzondere informatie, vereist voor bepaalde klassen
5.4.1.2.1 Bijzondere bepalingen voor klasse 1
5.4.1.2.2 Aanvullende bepalingen voor klasse 2
5.4.1.2.3 Aanvullende bepalingen voor zelfontledende stoffen en polymeriserende stoffen van klasse 4.1 en organische peroxiden van klasse 5.2
5.4.1.2.4 Aanvullende bepalingen voor klasse 6.2
5.4.1.2.5 Aanvullende bepalingen voor klasse 7
5.4.1.3 (Gereserveerd)
5.4.1.4 Vereiste opmaak en taal
5.4.1.5 Niet-gevaarlijke goederen
5.4.2 Container-/voertuigbeladingscertificaat
5.4.3 Schriftelijke instructies
5.4.4 Bewaring van informatie over het vervoer van gevaarlijke goederen
5.4.5 Voorbeeld van een formulier voor multimodaal vervoer van gevaarlijke goederen
     
Hoofdstuk 5    
5.5 Bijzondere bepalingen
5.5.1 (Geschrapt)
5.5.2 Bijzondere bepalingen van toepassing op gegaste laadeenheden (UN 3359)
5.5.2.1 Algemeen
5.5.2.2 Opleiding
5.5.2.3 Kenmerking en grote etiketten
5.5.2.4 Documentatie
5.5.3 Bijzondere bepalingen van toepassing op colli en voertuigen en containers met stoffen die een verstikkingsgevaar vertonen wanneer zij voor koelings- of conditioneringsdoeleinden worden gebruikt (zoals droogijs [UN 1845] of stikstof, sterk gekoeld, vloeibaar [UN 1977] of argon, sterk gekoeld, vloeibaar [UN 1951])
5.5.3.1 Toepassingsgebied
5.5.3.2 Algemeen
5.5.3.3 Colli die een koel- of conditioneringsmiddel bevatten
5.5.3.4 Kenmerking van colli die een koel- of conditioneringsmiddel bevatten
5.5.3.5 Voertuigen en containers die onverpakt droogijs bevatten
5.5.3.6 Kenmerking van voertuigen en containers
5.5.3.7 Documentatie
     
DEEL 6 - Voorschriften voor de constructie en beproeving van verpakkingen, IBC’s, grote verpakkingen en tanks
Hoofdstuk 1    
6.1 Voorschriften voor de constructie en beproeving van verpakkingen
6.1.1 Algemeen
6.1.2 Code voor de aanduiding van typen van verpakkingen
6.1.3 Kenmerk
6.1.4 Eisen aan verpakkingen
6.1.4.0 Algemene voorschriften
6.1.4.1 Stalen vaten
6.1.4.2 Aluminium vaten
6.1.4.3 Vaten van een ander metaal dan staal of aluminium
6.1.4.4 Jerrycans van staal of aluminium
6.1.4.5 Vaten van gelamineerd hout
6.1.4.7 Kartonnen vaten
6.1.4.8 Vaten en jerrycans van kunststof
6.1.4.9 Kisten van natuurlijk hout
6.1.4.10 Kisten van gelamineerd hout
6.1.4.11 Kisten van houtvezelmateriaal
6.1.4.12 Kartonnen dozen
6.1.4.13 Dozen van kunststof
6.1.4.14 Kisten van staal, aluminium of ander metaal
6.1.4.15 Zakken van textiel
6.1.4.16 Zakken van kunststof weefsel
6.1.4.17 Zakken van kunststof folie
6.1.4.18 Papieren zakken
6.1.4.19 Combinatieverpakkingen (kunststof)
6.1.4.20 Combinatieverpakkingen (glas, porselein of aardewerk)
6.1.4.21 Samengestelde verpakkingen
6.1.4.22 Lichte metalen verpakkingen
6.1.5 Voorschriften voor de beproeving van de verpakkingen
6.1.5.1 Uitvoering en herhaling van de beproevingen
6.1.5.2 Voorbereiding van de verpakkingen en de colli voor de beproevingen
6.1.5.3 Valproef
6.1.5.4 Dichtheidsproef
6.1.5.5 Beproeving met inwendige druk (hydraulische proefpersing)
6.1.5.6 Stapelproef
6.1.5.7 Aanvullende beproeving van permeatie bij vaten en jerrycans van kunststof volgens 6.1.4.8 en combinatieverpakkingen (kunststof) volgens 6.1.4.19, bestemd voor het vervoer van vloeistoffen met een vlampunt £60 oC, met uitzondering van de verpakkingen 6HA1
6.1.5.8 Beproevingsrapport
6.1.6 Standaardvloeistoffen voor het aantonen van de chemische bestendigheid van verpakkingen, met inbegrip van IBC’s, van polyetheen, volgens respectievelijk 6.1.5.2.6 en 6.5.6.3.5.
     
Hoofdstuk 2    
6.2 Voorschriften voor de constructie en de beproeving van drukhouders, spuitbussen, houders, klein, met gas (gaspatronen) en patronen voor brandstofcellen met vloeibaar gemaakt, brandbaar gas
6.2.1 Algemene voorschriften
6.2.1.1 Ontwerp en constructie
6.2.1.2 Materialen
6.2.1.3 Bedrijfsuitrusting
6.2.1.4 Goedkeuring van drukhouders
6.2.1.5 Eerste onderzoek en beproeving
6.2.1.6 Periodiek onderzoek en beproeving
6.2.1.7 Voorschriften voor fabrikanten
6.2.1.8 Voorschriften voor onderzoeksinstanties
6.2.2 Voorschriften voor UN-drukhouders
6.2.2.1 Ontwerp, constructie en eerste onderzoek en beproeving
6.2.2.2 Materialen
6.2.2.3 Bedrijfsuitrusting
6.2.2.4 Periodiek onderzoek en beproeving
6.2.2.5 Conformiteitbeoordelingssysteem en goedkeuring voor de fabricage van drukhouders
6.2.2.6 Goedkeuringssysteem voor periodiek onderzoek en beproeving van drukhouders
6.2.2.7 Merktekens op hervulbare UN-drukhouders
6.2.2.8 Merktekens op niet-hervulbare UN-drukhouders
6.2.2.9 Merktekens op UN-opslagsystemen met metaalhydride
6.2.2.10 Merktekens op UN-flessenbatterijen
6.2.2.11 Equivalente procedures voor conformiteitsbeoordeling en periodiek onderzoek en beproeving
6.2.3 Algemene voorschriften voor niet-UN-drukhouders
6.2.3.1 Ontwerp en constructie
6.2.3.3 Bedrijfsuitrusting
6.2.3.4 Eerste onderzoek en beproeving
6.2.3.5 Periodiek onderzoek en beproeving
6.2.3.6 Goedkeuring van drukhouders
6.2.3.7 Voorschriften voor fabrikanten
6.2.3.8 Voorschriften voor onderzoeksinstanties
6.2.3.9 Merktekens op hervulbare drukhouders
6.2.3.10 Merktekens op niet-hervulbare drukhouders
6.2.3.11 Bergingsdrukhouders
6.2.4 Voorschriften voor niet-UN-drukhouders, die volgens normen waarnaar wordt verwezen, zijn ontworpen, geconstrueerd en beproefd
6.2.4.2 Periodiek onderzoek en beproeving
6.2.5 Voorschriften voor niet-UN-drukhouders die niet volgens normen zijn ontworpen, geconstrueerd en beproefd
6.2.5.1 Materialen
6.2.5.2 Bedrijfsuitrusting
6.2.5.3 Metalen flessen, grote cilinders, drukvaten en flessenbatterijen
6.2.5.4 Aanvullende bepalingen die betrekking hebben op drukhouders vervaardigd van een aluminiumlegering voor samengeperste gassen, vloeibaar gemaakte gassen, opgeloste gassen en drukloze gassen die aan bijzondere voorschriften onderworpen zijn (gasmonsters), alsmede op voorwerpen die gas onder druk bevatten met uitzondering van spuitbussen en houders, klein, met gas (gaspatronen)
6.2.5.5 Drukhouders van composietmaterialen
6.2.5.6 Gesloten cryo-houders
6.2.6 Algemene voorschriften voor spuitbussen, houders, klein, met gas (gaspatronen), alsmede voor patronen voor brandstofcellen die een vloeibaar gemaakt, brandbaar gas bevatten
6.2.6.1 Ontwerp en constructie
6.2.6.2 Hydraulische drukproef
6.2.6.3 Dichtheidsproef
6.2.6.4 Verwijzing naar normen
     
Hoofdstuk 3    
6.3 Voorschriften voor de constructie en de beproeving van verpakkingen voor infectueuze (besmettelijke) stoffen van categorie A van klasse 6.2
6.3.1 Algemeen
6.3.2 Voorschriften voor verpakkingen
6.3.3 Code voor de aanduiding van de typen verpakkingen
6.3.4 Kenmerk
6.3.4.4 Voorbeeld van kenmerk
6.3.5 Beproevingseisen voor verpakkingen
6.3.5.1 Uitvoering en frequentie van de beproevingen
6.3.5.2 Voorbereiding van verpakkingen voor de beproeving
6.3.5.3 Valproef
6.3.5.4 Doorstootproef
6.3.5.5 Beproevingsrapport
     
Hoofdstuk 4    
6.4 Voorschriften voor de constructie, beproeving en goedkeuring van colli voor radioactieve stoffen en voor de goedkeuring van dergelijke stoffen
6.4.1 (Gereserveerd)
6.4.2 Algemene bepalingen
6.4.3 (Gereserveerd)
6.4.4 Bepalingen voor vrijgestelde colli
6.4.5 Bepalingen voor industriële colli
6.4.6 Bepalingen voor colli die uraniumhexafluoride bevatten
6.4.7 Bepalingen voor colli van type A
6.4.8 Bepalingen voor colli van type B(U)
6.4.9 Bepalingen voor colli van type B(M)
6.4.10 Bepalingen voor colli van type C
6.4.11 Bepalingen voor colli met splijtbare stoffen
6.4.12 Beproevingsprocedures en bewijs van overeenstemming
6.4.13 Beproeving van de goede staat van de borghouder en de afscherming en beoordeling van de veiligheid ten aanzien van criticaliteit
6.4.14 Trefplaat voor valproeven
6.4.15 Beproeving met het doel aan te tonen dat het collo normale vervoersomstandigheden kan doorstaan
6.4.16 Bijkomende beproevingen voor colli van type A ontworpen voor vloeistoffen en gassen
6.4.17 Beproevingen met het doel om aan te tonen dat het collo ongevalsomstandigheden tijdens het vervoer kan doorstaan
6.4.18 Verzwaarde onderdompelingsbeproeving in water voor colli van type B(U) en van type B(M) die meer dan 105 A2 bevatten en colli van type C
6.4.19 Beproeving van waterlekkage voor colli die splijtbare stoffen bevatten
6.4.20 Beproevingen voor colli van type C
6.4.21 Keuringen van verpakkingen ontworpen om ten minste 0,1 kg uraniumhexafluoride te bevatten
6.4.22 Goedkeuring van het model van colli en stoffen
6.4.23 Aanvragen voor goedkeuring en goedkeuring voor het vervoer van radioactieve stoffen
     
Hoofdstuk 5    
6.5 Voorschriften voor de constructie en beproeving van IBC’s
6.5.1 Algemene voorschriften
6.5.1.1 Toepassingsgebied
6.5.1.4 Coderingssysteem voor de kenmerking van IBC's
6.5.2 Kenmerk
6.5.2.1 Basiskenmerk
6.5.2.2 Aanvullende kenmerking
6.5.2.3 Overeenstemming met het ontwerptype
6.5.2.4 Kenmerk van omgebouwde combinatie-IBC’s (31HZ1)
6.5.3 Voorschriften voor de constructie
6.5.3.1 Algemene voorschriften
6.5.4 Beproeving, certificering en inspectie
6.5.4.4 Inspectie en beproeving
6.5.4.5 Gerepareerde IBC's
6.5.5 Bijzondere voorschriften voor IBC’s
6.5.5.1 Bijzondere voorschriften voor metalen IBC's
6.5.5.2 Bijzondere voorschriften voor flexibele IBC's
6.5.5.3 Bijzondere voorschriften voor IBC's van stijve kunststof
6.5.5.4 Bijzondere voorschriften voor combinatie-IBC's met binnenhouder van kunststof
6.5.5.5 Bijzondere voorschriften voor kartonnen IBC's
6.5.5.6 Bijzondere voorschriften voor houten IBC's
6.5.6 Voorschriften voor de beproeving van IBC’s
6.5.6.1 Uitvoering en herhaling van de beproevingen
6.5.6.2 Beproevingen van het ontwerptype
6.5.6.3 Voorbereiding van de IBC's voor de beproevingen
6.5.6.4 Hefproef (onderzijde)
6.5.6.5 Hefproef (bovenzijde)
6.5.6.6 Stapelproef
6.5.6.7 Dichtheidsproef
6.5.6.8 Hydraulische drukproef (beproeving met inwendige druk)
6.5.6.9 Valproef
6.5.6.10 Scheurproef
6.5.6.11 Kantelproef
6.5.6.12 Oprichtproef
6.5.6.13 Vibratietest
6.5.6.14 Beproevingsrapport
     
Hoofdstuk 6    
6.6 Voorschriften voor de constructie en de beproeving van grote verpakkingen
6.6.1 Algemeen
6.6.2 Code voor het aanduiden van typen grote verpakkingen
6.6.3 Kenmerk
6.6.4 Bijzondere voorschriften voor grote verpakkingen
6.6.4.1 Bijzondere voorschriften voor metalen grote verpakkingen
6.6.4.2 Bijzondere voorschriften voor grote verpakkingen van flexibel materiaal
6.6.4.3 Bijzondere voorschriften voor grote verpakkingen van kunststof
6.6.4.4. Bijzondere voorschriften voor grote verpakkingen van karton
6.6.4.5 Bijzondere voorschriften voor grote verpakkingen van hout
6.6.5 Beproevingsvoorschriften voor grote verpakkingen
6.6.5.1 Uitvoering en frequentie van de beproevingen
6.6.5.2 Voorbereiding voor de beproeving
6.6.5.3 Beproevingsvoorschriften
6.6.5.4 Certificering en beproevingsrapport
     
Hoofdstuk 7    
6.7 Voorschriften voor het ontwerp, de constructie, het onderzoek en de beproeving van transporttanks en UN-gascontainers met verscheidene elementen (MEGC’s)
6.7.1 Toepassing en algemene voorschriften
6.7.2 Voorschriften voor het ontwerp, de constructie, het onderzoek en de beproeving van transporttanks, bestemd voor het vervoer van stoffen van de klassen 1 en 3 t/m 9
6.7.2.2 Algemene voorschriften voor ontwerp en constructie
6.7.2.3 Ontwerpcriteria
6.7.2.4 Minimale wanddikte van het reservoir
6.7.2.5 Bedrijfsuitrusting
6.7.2.6 Openingen aan de onderzijde
6.7.2.7 Veiligheidsinrichtingen
6.7.2.8 Drukontlastingsinrichtingen
6.7.2.9 Instelling van drukontlastingsinrichtingen
6.7.2.10 Smeltveiligheden
6.7.2.11 Breekplaten
6.7.2.12 Capaciteit van drukontlastingsinrichtingen
6.7.2.13 Kenmerking van drukontlastingsinrichtingen
6.7.2.14 Aansluitingen naar drukontlastingsinrichtingen
6.7.2.15 Plaatsing van drukontlastingsinrichtingen
6.7.2.16 Peilinrichtingen
6.7.2.17 Steunen voor transporttanks, raamwerken, hijs- en bevestigingsinrichtingen
6.7.2.18 Goedkeuring van het ontwerp
6.7.2.19 Onderzoek en beproeving
6.7.2.20 Kenmerking
6.7.3 Voorschriften voor het ontwerp, de constructie, het onderzoek en de beproeving van transporttanks, bestemd voor het vervoer van niet sterk gekoelde, vloeibaar gemaakte gassen
6.7.3.1 Definities
6.7.3.2 Algemene voorschriften voor ontwerp en constructie
6.7.3.3 Ontwerpcriteria
6.7.3.4 Minimale wanddikte van het reservoir
6.7.3.5 Bedrijfsuitrusting
6.7.3.6 Openingen aan de onderzijde
6.7.3.7 Drukontlastingsinrichtingen
6.7.3.8 Capaciteit van ontlastingsinrichtingen
6.7.3.9 Kenmerking van drukontlastingsinrichtingen
6.7.3.10 Aansluitingen naar drukontlastingsinrichtingen
6.7.3.11 Plaatsing van drukontlastingsinrichtingen
6.7.3.12 Peilinrichtingen
6.7.3.13 Steunen, raamwerken, hijs- en bevestigingsinrichtingen voor transporttanks
6.7.3.14 Goedkeuring van het ontwerp
6.7.3.15 Onderzoek en beproeving
6.7.3.16 Kenmerking
6.7.4 Voorschriften voor het ontwerp, de constructie, het onderzoek en de beproeving van transporttanks, bestemd voor het vervoer van sterk gekoelde, vloeibaar gemaakte gassen van klasse 2
6.7.4.1 Definities
6.7.4.2 Algemene voorschriften voor ontwerp en constructie
6.7.4.3 Ontwerpcriteria
6.7.4.4 Minimale wanddikte van het reservoir
6.7.4.5 Bedrijfsuitrusting
6.7.4.6 Drukontlastingsinrichtingen
6.7.4.7 Capaciteit en instelling van drukontlastingsinrichtingen
6.7.4.8 Kenmerking van drukontlastingsinrichtingen
6.7.4.9 Aansluitingen naar drukontlastingsinrichtingen
6.7.4.10 Plaatsing van drukontlastingsinrichtingen
6.7.4.11 Peilinrichtingen
6.7.4.12 Steunen voor transporttanks, raamwerken, hijs- en bevestigingsinrichtingen.
6.7.4.13 Goedkeuring van het ontwerp
6.7.4.14 Onderzoek en beproeving
6.7.4.15 Kenmerking
6.7.5 Voorschriften voor het ontwerp, de constructie, het onderzoek en de beproeving van UN-gascontainers met verscheidene elementen (MEGC's), bestemd voor het vervoer van niet sterk gekoelde gassen.
6.7.5.1 Definities
6.7.5.2 Algemene ontwerp- en constructievoorschriften
6.7.5.3 Bedrijfsuitrusting
6.7.5.4 Drukontlastingsinrichtingen
6.7.5.5 Capaciteit van drukontlastingsinrichtingen
6.7.5.6 Kenmerking van drukontlastingsinrichtingen
6.7.5.7 Aansluitingen naar drukontlastingsinrichtingen
6.7.5.8 Plaatsing van drukontlastingsinrichtingen
6.7.5.9 Peilinrichtingen
6.7.5.10 Steunen, raamwerken, hijs- en bevestigingsinrichtingen voor MEGC's
6.7.5.11 Goedkeuring van het ontwerp
6.7.5.12 Onderzoek en beproeving
6.7.5.13 Kenmerking
     
Hoofdstuk 8    
6.8 Voorschriften voor de constructie, uitrusting, typegoedkeuring, het onderzoek en de beproeving en de kenmerking van vaste tanks (tankwagens), afneembare tanks en tankcontainers en wissellaadtanks, met reservoirs van metaal, en batterijwagens en gascontainers met verscheidene elementen (MEGC's)
6.8.1 Toepassingsgebied
6.8.2 Voorschriften van toepassing op alle klassen
6.8.2.1 Constructie,Basisprincipes, Materialen van de reservoirs,Minimale wanddikte van het reservoir, Het lassen en het onderzoek van de lasverbindingen
6.8.2.2 Uitrustingsdelen
6.8.2.3 Typegoedkeuring
6.8.2.4 Onderzoek en beproevingen
6.8.2.5 Kenmerking
6.8.2.6 Voorschriften voor tanks die volgens normen waarnaar wordt verwezen, zijn ontworpen, geconstrueerd en beproefd
6.8.2.6.2 Onderzoek en beproeving
6.8.2.7 Voorschriften voor tanks die niet volgens normen waarnaar verwezen wordt, zijn ontworpen, geconstrueerd en beproefd
6.8.3 Bijzondere voorschriften van toepassing op klasse 2
6.8.3.1 Constructie van reservoirs, Constructie van batterijwagens en MEGC's
6.8.3.2 Uitrustingsdelen, Warmte-isolerende beschermingen, Uitrustingsdelen voor batterijwagens en MEGC's
6.8.3.3 Typegoedkeuring
6.8.3.4 Onderzoek en beproevingen, Onderzoek en beproevingen van batterijwagens en MEGC's
6.8.3.5 Kenmerking, Kenmerking van batterijwagens en MEGC's
6.8.3.6 Voorschriften voor batterijwagens en MEGC’s die worden ontworpen, geconstrueerd en beproefd overeenkomstig normen waarnaar wordt verwezen
6.8.3.7 Voorschriften voor batterijwagens en MEGC's die niet volgens normen waarnaar wordt verwezen zijn ontworpen, geconstrueerd en beproefd
6.8.4 Bijzondere bepalingen
6.8.5 Voorschriften betreffende de materialen en constructie van vaste gelaste tanks, afneembare gelaste tanks en gelaste reservoirs van tankcontainers waarvoor een beproevingsdruk van ten minste 1 MPa (10 bar) is voorgeschreven en van vaste gelaste tanks, afneembare gelaste tanks en gelaste reservoirs van tankcontainers bestemd voor het vervoer van sterk gekoelde, vloeibaar gemaakte gassen van klasse 2
6.8.5.1 Materialen en reservoirs
6.8.5.2 Beproevingsvoorschriften
6.8.5.2.1 Stalen reservoirs
6.8.5.2.2 Reservoirs van aluminium of van aluminiumlegeringen
6.8.5.2.3 Reservoirs van koper of koperlegeringen
6.8.5.3 Kerfslagproeven
6.8.5.4 Verwijzing naar normen
     
Hoofdstuk 9    
6.9 Voorschriften voor het ontwerp, de constructie, uitrusting, typegoedkeuring, beproeving en kenmerking van vaste tanks (tankwagens), afneembare tanks, tankcontainers en wissellaadtanks van vezelgewapende kunststof
6.9.1 Algemeen
6.9.2 Constructie
6.9.2.3 Grondstoffen
6.9.2.3.2 Harsen
6.9.2.3.3 Versterkingsvezels
6.9.2.3.4 Materiaal voor thermoplastische bekleding
6.9.2.3.5 Additieven
6.9.2.14 Bijzondere voorschriften voor het vervoer van stoffen met een vlampunt ten hoogste 60 oC
6.9.3 Uitrustingsdelen
6.9.4 Typekeuring en typegoedkeuring
6.9.4.2 Materiaalbeproeving
6.9.4.3 Typekeuring
6.9.4.4 Typegoedkeuring
6.9.5 Inspecties
6.9.6 Kenmerking
     
Hoofdstuk 10    
6.10 Voorschriften voor de constructie, de uitrusting, de typegoedkeuring, het onderzoek en de kenmerking van druk/vacuümtanks (voor afvalstoffen)
6.10.1 Algemeen
6.10.1.1 Definitie
6.10.1.2 Toepassingsgebied
6.10.2 Constructie
6.10.3 Uitrustingsdelen
     
Hoofdstuk 11    
6.11 Voorschriften voor het ontwerp, de constructie, het onderzoek en de beproeving van bulkcontainers
6.11.2 Toepassing en algemene voorschriften
6.11.2.3 Code voor het aanduiden van typen bulkcontainers
6.11.3 Voorschriften voor het ontwerp, de constructie, het onderzoek en de beproeving van BK1- of BK2-containers die voldoen aan de CSC en die als bulkcontainers gebruikt worden
6.11.3.1 Ontwerp- en constructievoorschriften
6.11.3.2 Bedrijfsuitrusting
6.11.3.3 Onderzoek en beproeving
6.11.3.4 Kenmerking
6.11.4 Voorschriften voor het ontwerp, de constructie en de goedkeuring van BK1- en BK2-bulkcontainers met uitzondering van containers die voldoen aan de CSC
6.11.5 Voorschriften voor het ontwerp, de constructie, het onderzoek en de beproeving van flexibele bulkcontainers (BK3)
6.11.5.1 Voorschriften voor ontwerp en constructie
6.11.5.2 Bedrijfsuitrusting en voorzieningen voor de behandeling
6.11.5.3 Onderzoek en beproeving
6.11.5.4 Beproevingsrapport
6.11.5.5 Kenmerking
     
Hoofdstuk 12    
6.12 Voorschriften voor de constructie, uitrusting, typegoedkeuring, onderzoeken en beproevingen en kenmerking van tanks, bulkcontainers en speciale compartimenten voor ontplofbare stoffen of voorwerpen van mobiele eenheden voor de fabricage van ontplofbare stoffen of voorwerpen (MEMU's)
6.12.1 Toepassingsgebied
6.12.2 Algemene bepalingen
6.12.3 Tanks
6.12.3.1 Tanks met een inhoud van 1000 liter of meer
6.12.3.2 Tanks met een inhoud van minder dan 1000 liter
6.12.4 Uitrustingsdelen
6.12.5 Speciale compartimenten voor ontplofbare stoffen en voorwerpen
     
Hoofdstuk 13    
6.13.1 Algemeen
6.13.2 Constructie
6.13.3 Uiitrustingsdelen
6.13.4 Typekeuring & Typegoedkeuring
6.13.5 Inspecties
6.13.6 Kenmerking
DEEL 7 - Voorschriften inzake het vervoer, het laden, lossen en de behandeling
Hoofdstuk 1    
7.1 Algemene voorschriften en bijzondere bepalingen voor temperatuurbeheersing
     
Hoofdstuk 2    
7.2 Voorschriften inzake het vervoer in colli
     
Hoofdstuk 3    
7.3 Voorschriften inzake het vervoer als los gestort goed
7.3.1 Algemene voorschriften
7.3.2 Voorschriften voor het vervoer als los gestort goed indien de voorschriften van 7.3.1.1 a) worden toegepast.
7.3.2.3 Goederen van klasse 4.2
7.3.2.4 Goederen van klasse 4.3
7.3.2.5 Goederen van klasse 5.1
7.3.2.6 Goederen van klasse 6.2
7.3.2.6.2 Afvalstoffen van klasse 6.2 (UN 3291)
7.3.2.7 Stoffen van klasse 7
7.3.2.8 Goederen van klasse 8
7.3.2.9 Goederen van klasse 9
7.3.2.10 Gebruik van flexibele bulkcontainers
7.3.3 Bijzondere bepalingen voor het vervoer als los gestort goed indien de voorschriften van 7.3.1.1 b) worden toegepast
     
Hoofdstuk 4    
7.4 Voorschriften inzake vervoer in tanks
     
Hoofdstuk 5    
7.5 Voorschriften inzake het laden, lossen en de behandeling
7.5.1 Algemene voorschriften inzake het laden, lossen en de behandeling
7.5.2 Samenladingsverboden
7.5.4 Voorzorgsmaatregelen met betrekking tot levens- en genotsmiddelen en voer voor dieren
7.5.5 Beperking van de vervoerde hoeveelheden
7.5.5.2 Beperkingen met betrekking tot ontplofbare stoffen en voorwerpen
7.5.5.2.1 Te vervoeren stoffen en hoeveelheden
7.5.5.2.3 Vervoer van ontplofbare stoffen en voorwerpen op MEMU's
7.5.7 Behandeling en stuwage
7.5.7.6 Laden van flexibele bulkcontainers
7.5.8 Reiniging na het lossen
7.5.9 Rookverbod
7.5.10 Voorzorgsmaatregelen tegen elektrostatische ladingen
7.5.11 Aanvullende voorschriften voor bepaalde klassen of specifieke goederen
     
Bijlage B   Bepalingen betreffende de vervoermiddelen en het vervoer
DEEL 8 - Voorschriften voor de bemanning, uitrusting en exploitatie van het voertuig en documentatie
Hoofdstuk 1    
8.1 Algemene voorschriften inzake transporteenheden en boorduitrusting
8.1.1 Transporteenheden
8.1.2 Aan boord van de transporteenheid mee te voeren documenten
8.1.3 Het aanbrengen van grote etiketten en kenmerking
8.1.4 Brandbestrijdingsuitrusting
8.1.5 Uitrusting van uiteenlopende aard en uitrusting voor persoonlijke bescherming
     
Hoofdstuk 2    
8.2 Voorschriften inzake de opleiding van de bemanning van het voertuig
8.2.1 Toepassing en algemene voorschriften inzake de opleiding van bestuurders
8.2.2 Bijzondere voorschriften inzake de opleiding van bestuurders
8.2.2.3 Structuur van de opleiding
8.2.2.4 Programma voor de aanvangscursus
8.2.2.5 Programma voor de herhalingsopleiding
8.2.2.6 Goedkeuring van de opleiding
8.2.2.7 Examens
8.2.2.7.1 Examens voor de basisopleidingscursus
8.2.2.7.2 Examens voor de specialisatieopleidingscursussen voor het vervoer in tanks of voor het vervoer van stoffen en voorwerpen van klasse 1 of radioactieve stoffen van klasse 7
8.2.2.8 Het vakbekwaamheidscertificaat van de bestuurder
8.2.2.8.5 Model van het opleidingscertificaat voor bestuurders van voertuigen die gevaarlijke goederen vervoeren
8.2.3 De opleiding van personen - met uitzondering van bestuurders die in het bezit zijn van een certificaat volgens 8.2.1 - die bij het vervoer van gevaarlijke goederen over de weg betrokken zijn
     
Hoofdstuk 3    
8.3 Diverse voorschriften waaraan de bemanning van het voertuig moet voldoen
8.3.1 Passagiers
8.3.2 Het gebruik van brandblusapparaten
8.3.3 Verbod op het openen van colli
8.3.4 Draagbare verlichtingsapparaten
8.3.5 Rookverbod
8.3.6 Het laten draaien van de motor tijdens laden of lossen
8.3.7 Gebruik van de parkeerrem en de stopblokken
8.3.8 Gebruik betrokken zijn
     
Hoofdstuk 4    
8.4 Voorschriften betreffende het toezicht op voertuigen
     
Hoofdstuk 5    
8.5 Aanvullende voorschriften met betrekking tot specifieke klassen of goederen
     
Hoofdstuk 6    
8.6 Beperkingen voor de doorgang door tunnels voor het wegverkeer van voertuigen die gevaarlijke goederen vervoeren
8.6.1 Algemene bepalingen
8.6.2 Verkeerstekens en symbolen voor het wegverkeer, van toepassing op de doorgang van voertuigen die gevaarlijke goederen vervoeren.
8.6.3 Codes voor beperkingen in tunnels
8.6.4 Beperkingen voor de doorgang van transporteenheden die gevaarlijke goederen vervoeren door tunnels
     
DEEL 9 - Voorschriften inzake de constructie en goedkeuring van voertuigen
Hoofdstuk 1    
9.1 Toepassingsgebied, definities en voorschriften voor de goedkeuring van voertuigen
9.1.1 Toepassingsgebied en definities
9.1.1.1 Toepassingsgebied
9.1.1.2 Definities
9.1.2 Goedkeuring van EX/II-, EX/III-, FL - en AT-voertuigen en MEMU’s
9.1.2.1 Algemeen
9.1.2.2 Voorschriften voor voertuigen met typegoedkeuring
9.1.2.3 Jaarlijks technisch onderzoek
9.1.3 Certificaat van goedkeuring
9.1.3.5 Model voor het certificaat van goedkeuring voor voertuigen die bepaalde gevaarlijke goederen vervoeren
     
Hoofdstuk 2    
9.2 Voorschriften inzake de constructie van voertuigen
9.2.1 Overeenstemming met de voorschriften van dit hoofdstuk
9.2.2 Elektrische uitrusting
9.2.2.1 Algemene voorschriften
9.2.2.2 Bedrading
9.2.2.3 Zekeringen en stroomonderbrekers
9.2.2.4 Accu's
9.2.2.5 Verlichting
9.2.2.6 Elektrische verbindingen tussen motorvoertuigen en aanhangwagens
9.2.2.7 Spanning
9.2.2.8 Hoofdschakelaar voor de accu
9.2.2.9 Stroomkringen met permanente voeding
9.2.3 Reminrichting
9.2.3.1 Algemene voorschriften
9.2.4 Voorkomen van brandgevaar
9.2.4.1 Algemene voorschriften
9.2.4.3 Brandstoftanks
9.2.4.5 Uitlaatsysteem
9.2.4.6 Duurremsysteem
9.2.4.7 Verwarmingssystemen op brandstof
9.2.5 Snelheidsbegrenzer
9.2.6 Koppelingen van motorvoertuigen en aanhangwagens
9.2.7 Voorkomen van andere risico's veroorzaakt door brandstoffen
     
Hoofdstuk 3    
9.3 Aanvullende voorschriften inzake complete of afgebouwde EX/II- of EX/III-voertuigen, bestemd voor het vervoer van ontplofbare stoffen en voorwerpen (klasse 1) in colli
9.3.1 Te gebruiken materialen voor de constructie van voertuigopbouwen
9.3.2 Verwarmingssystemen op brandstof
9.3.3 EX/II-voertuigen
9.3.4 EX/III-voertuigen
9.3.5 Motor en laadcompartiment
9.3.6 Uitwendige warmtebronnen en de laadruimte
9.3.7 Elektrische uitrusting
     
Hoofdstuk 4    
9.4 Aanvullende voorschriften inzake de constructie van de opbouwen van complete of afgebouwde voertuigen, bestemd voor het vervoer van gevaarlijke goederen in colli (met uitzondering van EX/II- en EX/III-voertuigen)
     
Hoofdstuk 5    
9.5 Aanvullende voorschriften inzake de constructie van de opbouwen van complete of afgebouwde voertuigen, bestemd voor het vervoer van gevaarlijke vaste stoffen als losgestort goed
     
Hoofdstuk 6    
9.6 Aanvullende voorschriften inzake complete of afgebouwde voertuigen, bestemd voor het vervoer van stoffen onder temperatuurbeheersing
     
Hoofdstuk 7    
9.7 Aanvullende voorschriften inzake tankwagens (vaste tanks) batterijwagens en complete of afgebouwde voertuigen, die worden gebruikt voor het vervoer van gevaarlijke goederen in afneembare tanks met een inhoud groter dan 1 m3 of in tankcontainers, transporttanks of MEGC’s met een inhoud groter dan 3 m3 (EX/III-, FL- en AT-voertuigen)
9.7.1 Algemene voorschriften
9.7.2 Voorschriften inzake tanks
9.7.3 Bevestiging
9.7.4 Equipotentiaalverbinding van FL-voertuigen
9.7.5 Stabiliteit van tankwagens
9.7.6 Bescherming aan de achterzijde van voertuigen
9.7.7 Verwarmingssystemen op brandstof
9.7.8 Elektrische uitrusting
9.7.9 Aanvullende veiligheidsvoorschriften betreffende EX/III-voertuigen
     
Hoofdstuk 8    
9.8 Aanvullende voorschriften inzake complete en afgebouwde MEMU’s
9.8.1 Algemene bepalingen
9.8.2 Voorschriften inzake tanks en bulkcontainers
9.8.3 Equipotentiaalverbinding van MEMU's
9.8.4 Stabiliteit van MEMU's
9.8.5 Bescherming aan de achterzijde van MEMU's
9.8.6 Verwarmingssystemen op brandstof
9.8.7 Aanvullende veiligheidsvoorschriften
9.8.8 Aanvullende beveiligingsvoorschriften
     

HOOFDSTUK 2.3
TESTMETHODEN

2.3.0
25

Algemeen
Voor zover in hoofdstuk 2.2 of in dit hoofdstuk niet anders is voorgeschreven, zijn de beproevingsmethoden te gebruiken voor de classificatie van gevaarlijke goederen die, welke zijn beschreven in het Handboek beproevingen en criteria.

 

2.3.1

Beproeving van het uitzweten voor springstof, type A

2.3.1.1

Springstoffen, type A (UN-nummer 0081), die meer dan 40% vloeibare salpeterzure esters bevatten, moeten behalve aan de beproevingen, genoemd in het Handboek beproevingen en criteria ook voldoen aan de hierna vermelde beproeving van het uitzweten:

 

2.3.1.2

Het toestel voor het beproeven van het uitzweten van springstoffen (zie figuur 1 t/m 3) bestaat uit een bronzen, holle cilinder. Deze cilinder, die aan één zijde door een plaat van hetzelfde metaal afgesloten is, heeft een inwendige diameter van 15,7 mm en een diepte van 40 mm. Hij is voorzien van 20 gaten met een diameter van 0,5 mm (4 rijen van 5 gaatjes) in de wand.

Een bronzen zuiger waarvan de lengte van het cilindrische deel 48 mm en de totale lengte 52 mm bedraagt, kan in de rechtop geplaatste cilinder heen en weer schuiven. Deze zuiger, met een diameter van 15,6 mm, wordt met een gewicht van 2220 g belast, zodat de uitgeoefende druk op de onderkant 120 kPa (1,2 bar) bedraagt.

2.3.1.4 1

2.3.1.4 2

2.3.1.4 3

2.3.1.4 4

 

2.3.1.3

Maak van 5-8 g springstof een rolletje met een lengte van 30 mm en een diameter van 15 mm, verpak dit in zeer fijn gaas en plaats het in de cilinder. Zet hierop de zuiger en het belastingsgewicht, zodat een druk van 120 kPa (1,2 bar) op de springstof wordt uitgeoefend.

Noteer de tijd waarop de eerste olieachtige druppeltjes (nitroglycerine) aan de buitenkant van de gaatjes van de cilinder verschijnen.

 

2.3.1.4

Wanneer bij een tussen de 15 oC en 25 0C uitgevoerde proef de eerste druppeltjes pas na meer dan 5 minuten verschijnen, voldoet de springstof aan de eisen.

 

2.3.2

Beproevingen betreffende genitreerde cellulosemengsels van klasse 1 en 4.1

2.3.2.1

Om de criteria voor nitrocellulose vast te stellen moet de Bergmann-Junk proef of de methyl violet papier proef uit het Manual of Tests and Criteria Appendix 10 worden gebruikt (zie Hoofdstuk 3.3, bijzondere bepalingen 393 en 394).

Als onzeker is dat de ontbrandingstemperatuur bij toepassing van de Bergmann-Junk test aanzienlijk hoger is dan 132 0C of hoger dan 134,5 0C bij gebruik van de methyl violet papier test moet de ontbrandingstemperatuurproef zoals beschreven in 2.3.2.5 worden uitgevoerd voordat een van deze beide proeven wordt uitgevoerd.

Als de ontbrandingstemperatuur van mengsels met nitrocellulose hoger is dan 180 0C, of als de ontbrandingstemperatuur van kneedbare nitrocellulose hoger is dan 170 0C kunnen beide bovengenoemde proeven veilig worden uitgevoerd.

 

2.3.2.2

Voordat de proeven volgens 2.3.2.5 uitgevoerd worden, moeten de te onderzoeken monsters minstens 15 uur bij kamertemperatuur gedroogd worden in een vacuümexsiccator, gevuld met, na smelten, in korrelvorm gebrachte calciumchloride; de stof moet in een dunne laag worden uitgespreid.

Hiertoe moeten stoffen die niet poedervormig of draderig zijn, in kleine stukjes gebroken, geraspt of gesneden worden. De druk in de exsiccator moet minder dan 6,5 kPa (0,065 bar) zijn.

 

2.3.2.3

Vóór het drogen volgens 2.3.2.2 moet kneedbaar nitrocellulose onderworpen worden aan een voordroging in een goed geventileerde stoof, waarvan de temperatuur op 70 °C is ingesteld, totdat het massaverlies per kwartier minder dan 0,3% van de oorspronkelijke massa bedraagt.

 

2.3.2.4

Zwak genitreerde nitrocellulose moet voorgedroogd worden, zoals aangegeven in 2.3.2.3.
Het drogen moet minstens 15 uur duren in een exsiccator, gevuld met geconcentreerd zwavelzuur.

 

2.3.2.5

Ontbrandingstemperatuur (zie 2.3.2.1)

  1. Bepaal de ontbrandingstemperatuur door 0,2 g stof te verwarmen in een reageerbuisje, gedompeld in een bad van Wood's metaal. Plaats het buisje in het bad bij 100 oC. Voer de temperatuur van het bad met 5 oC per minuut op.
  2. De reageerbuisjes moeten de volgende afmetingen hebben:

    lengte : 125 mm,
    inwendige diameter : 15 mm,
    wanddikte :  0,5 mm.

    Ze moeten 20 mm diep in het bad gedompeld zijn.

  3. Voer de proef driemaal uit. Lees telkens de temperatuur af waarbij de stof ontbrandt, dat wil zeggen waarbij een langzame of een snelle verbranding, een explosieve verbranding of een detonatie plaatsvindt.
  4. De laagste temperatuur, waargenomen bij de drie proeven, is de ontbrandingstemperatuur.

 

2.3.3

Beproevingen betreffende brandbare vloeistoffen van de klassen 3, 6.1 en 8

2.3.3.1

Bepaling van het vlampunt

2.3.3.1.1

De volgende methoden mogen worden gebruikt voor de bepaling van het vlampunt van brandbare vloeistoffen:
Internationale normen:

  • ISO 1516 (Bepaling van goedkeuring/afkeur van het vlampunt – Evenwichtsmethode met gesloten kroes)
  • ISO 1523 (Bepaling van het vlampunt – Evenwichtsmethode met gesloten kroes)
  • ISO 2719 (Bepaling van het vlampunt – Methode volgens Pensky-Martens met gesloten kroes)
  • ISO 13736 (Bepaling van het vlampunt – Methode met gesloten kroes volgens Abel)
  • ISO 3679 (Bepaling van het vlampunt – Snelle evenwichtsmethode met gesloten kroes)
  • ISO 3680 (Bepaling van wel of geen ontbranding – Snelle evenwichtsmethode met gesloten kroes)

Nationale normen:

  • American Society for Testing Materials International, 100 Barr Harbor Drive, PO Box C700, West Conshohocken, Pennsylvania, USA 19428-2959:
  • ASTM D3828-07a, Standard Test Methods for Flash Point by Small Scale Closed-Cup Tester
  • ASTM D56-05, Standard Test Method for Flash Point by Tag Closed-Cup Tester
  • ASTM D3278-96(2004)e1, Standard Test Methods for Flash Point of Liquids by Small Scale Closed-Cup Apparatus
  • ASTM D93-08, Standard Test Methods for Flash Point by Pensky-Martens Closed-Cup Tester
  • Association française de normalisation, AFNOR, 11, rue de Pressensé, F-93571 La Plaine Saint-Denis Cedex:
  • Franse norm NF M 07 - 019
  • Franse normen NF M 07 - 011 / NF T 30 - 050 / NF T 66 - 009
  • Franse norm NF M 07 - 036
  • Deutsches Institut für Normung, Burggrafenstraße 6, D-10787 Berlin:
  • Norm DIN 51755 (vlampunten lager dan 65 °C)
  • Staatcommissie van de Raad van Ministers voor Normalisatie, RUS-113813, GSP, Moskou, M-49 Leninsky Prospect, 9:
    GOST 12.1.044-84

 

2.3.3.1.2

Voor het bepalen van het vlampunt van verfstoffen, lijmen en soortgelijke viskeuze producten die oplosmiddelen bevatten, mogen slechts apparaten en beproevingsmethoden worden gebruikt, die
geschikt zijn voor het bepalen van het vlampunt van viskeuze vloeistoffen, overeenkomstig de volgende normen:

  1. Internationale norm ISO 3679:1983
  2. Internationale norm ISO 3680:1983
  3. Internationale norm ISO 1523:1983
  4. Internationale normen EN ISO 13736 en EN ISO 2719, methode B.

 

2.3.3.1.3

De normen, opgesomd in 2.3.3.1.1 mogen alleen worden gebruikt voor vlampuntreikwijdten die daarin zijn gespecificeerd.

Bij de keuze van de te gebruiken norm moet rekening worden gehouden met de mogelijkheid van een chemische reactie tussen de stof en de monsterhouder.

Het apparaat moet voor zover de veiligheid dit toelaat, op een tochtvrije plaats staan opgesteld. Uit veiligheidsoverwegingen mogen voor organische peroxiden en voor zelfontledende stoffen (ook bekend als "energetische" stoffen) of voor giftige stoffen alleen beproevingsmethoden worden gebruikt, waarbij kleine monsterhoeveelheden van ca. 2 ml worden gebruikt.

 

2.3.3.1.4

Wanneer volgens een niet-evenwichtsmethode een vlampunt van 23 oC ± 2 oC of van 60 oC ± 2 oC wordt vastgesteld, moet dit resultaat voor elk temperatuurbereik worden bevestigd volgens een evenwichtsmethode.

 

2.3.3.1.5

Indien verschil van mening bestaat over de indeling van een brandbare vloeistof, geldt de door de afzender voorgestelde indeling, indien bij controle het vlampunt van de desbetreffende vloeistof niet meer afwijkt dan 2o C van de in 2.3.3.1 aangegeven grenswaarden (resp. 23o C en 60o C). Indien het verschil meer bedraagt dan 2o C, moet een tweede controleproef worden uitgevoerd, en moet de laagste waarde van de vlampunten, vastgesteld bij de controleproeven, worden aangehouden.

 

2.3.3.2

Bepaling van het beginkookpunt
De volgende methoden kunnen worden gebruikt voor de bepaling van het beginkookpunt van brandbare vloeistoffen:
Internationale normen:

  • ISO 3924 (Aardolieproducten – Bepaling van de kooktrajectverdeling – Gaschromatografische methode)
  • ISO 4626 (Volatile organic liquids – Determination of boiling range of organic solvents used as raw materials)
  • ISO 3405 (Aardolieproducten – Bepaling van de destillatiekromme bij atmosferische druk)

Nationale normen:

  • American Society for Testing Materials International, 100 Barr Harbor Drive, PO Box C700, West Conshohocken, Pennsylvania, USA 19428-2959:
  • ASTM D86-07a, Standard Test Method for Distillation of Petroleum Products at Atmospheric Pressure
  • ASTM D1078-05, Standard Test Method for Distillation Range of Volatile Organic Liquids

Verdere aanvaardbare methoden:

  • Methode A.2 zoals beschreven in deel A van de bijlage bij de Verordening van de Commissie (EG) nr. 440/20081.*1

*1 Verordening van de commissie (EG) No 440/2008 van 30 mei 2008 houdende vaststelling van de testmethoden uit hoofde van verordening (EG) No 1907/2006 van het Europees Parlement en de Raad van Registratie, Evaluatie en Autorisatie van beperkingen van Chemische stoffen (REACH) (Publicatieblad van de Europese Unie, Nr. L 142 van 31 mei 2008, blz. 1-739 en Nr. L 143 van 3 juni 2008, blz. 55).

 

2.3.3.3

Beproeving voor de bepaling van het peroxidegehalte
Gebruik de volgende werkwijze bij de bepaling van het gehalte aan peroxide in een vloeistof:
Giet een hoeveelheid p (ongeveer 5 g, tot op 0,01 g nauwkeurig gewogen) van de te onderzoeken vloeistof in een Erlenmeijer kolf, voeg 20 cm3 azijnzuuranhydride en ongeveer 1 g vast kaliumjodide in poedervorm toe en roer.

Laat de vloeistof 10 minuten staan en verwarm daarna gedurende 3 minuten tot ten hoogste 60 oC; laat de vloeistof 5 minuten afkoelen en voeg vervolgens 25 cm3 water toe. Titreer na een half uur het vrijgekomen jodium met een 0,1 N natriumthiosulfaatoplossing, zonder toevoeging van een indicator. De totale ontkleuring duidt het einde van de reactie aan.

Bereken het gehalte aan peroxide (berekend als H2O2) volgens de formule

2.3.3.3

 

 

waarin: n het aantal verbruikte cm3 thiosulfaatoplossing aangeeft.

 

2.3.4

Beproevingsmethode voor de bepaling van het vloeigedrag
Voor de bepaling van het vloeigedrag van de vloeibare en dikvloeibare stoffen en mengsels van klasse 3 alsmede van pasteuze stoffen van klasse 4.1 moet van de volgende beproevingsmethode gebruik gemaakt worden:

 

2.3.4.1

Meetapparaat
Een commercieel verkrijgbare penetrometer volgens ISO-norm 2173-1985 met een geleidestang van 47,5 g ± 0,05 g, een plaat van duraluminium met gaten voorzien van een conische boring waarvan de massa 102,5 g ± 0,05 g bedraagt (zie figuur 1 onder); penetratiebeker met een inwendige diameter van 72 t/m 80 mm voor het bevatten van het monster.

2.3.4.3

Indien de tolerantie niet is aangegeven, bedraagt deze ± 0,1 mm 

 

2.3.4.2

Beproevingsmethode
Het monster moet ten minste een half uur vóór de meting in de penetratiebeker gebracht worden. Deze beker moet tot de uitvoering van de meting hermetisch gesloten en bewegingloos worden bewaard.

In de hermetisch gesloten penetratiebeker wordt het monster tot 35 oC ± 0,5 oC verwarmd en zo kort mogelijk (hoogstens 2 minuten) vóór de meting op de tafel van de penetrometer gebracht.

Vervolgens wordt de punt S van de gatenplaat op het vloeistofoppervlak gebracht, en wordt de penetratiediepte als functie van de tijd gemeten.

 

2.3.4.3

Beoordeling van de beproevingsresultaten
Een stof is pasteus indien, nadat de punt S op het oppervlak van het monster is gebracht, de penetratiewaarde, aangegeven op de meetklok

  1. na een belasting gedurende 5 s ± 0,1 s lager is dan 15,0 mm ± 0,3 mm, of
  2. na een belasting gedurende 5 s ± 0,1 s hoger is dan 15,0 mm ± 0,3 mm, doch de additionele penetratiewaarde na een verdere periode van 55 s ± 0,5 s lager is dan 5 mm ± 0,5 mm.

Opmerking: Bij monsters met een vloeigrens (zwichtspanning) is het vaak onmogelijk in de penetratiebeker een gelijkmatig oppervlak te verkrijgen en als gevolg daarvan de beginvoorwaarden voor de meting bij het in contact brengen van de punt S eenduidig vast te leggen. Bovendien kan bij bepaalde monsters de schok veroorzaakt door de gatenplaat aanleiding geven tot een elastische vervorming van het oppervlak, waardoor in de eerste seconden de indruk gewekt wordt van een grotere penetratiewaarde. In al deze gevallen kan het zinvol zijn de resultaten te beoordelen volgens de methode, genoemd onder b) hierboven.

 

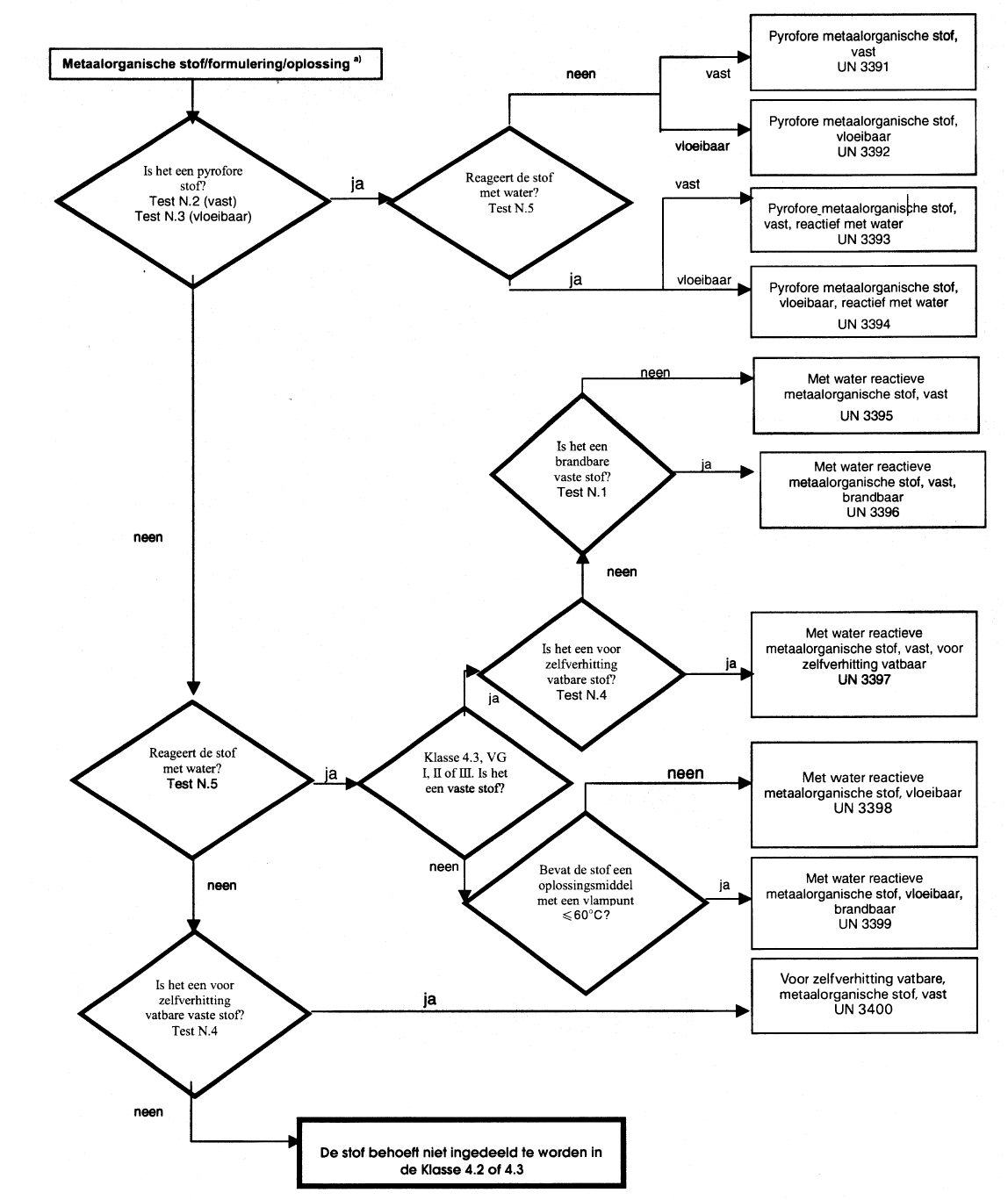
2.3.5

Indeling van metaalorganische stoffen in de klassen 4.2 en 4.3

Afhankelijk van de overeenkomstig de beproevingen N.1 tot en met N.5 van het Handboek beproevingen en criteria, deel III, sectie 33 vastgestelde eigenschappen kunnen metaalorganische stoffen in klasse 4.2 of 4.3 (al naar gelang) worden ingedeeld overeenkomstig het beslissingsschema in figuur 2.3.5.

Opmerking 1: Afhankelijk van de overige eigenschappen en de tabel van overheersende gevaren (zie 2.1.3.10) kunnen metaalorganische stoffen in andere klassen ingedeeld worden.

Opmerking 2: Brandbare oplossingen met metaalorganische verbindingen in concentraties die niet voor zelfontbranding vatbaar zijn of die in contact met water geen brandbare gassen in gevaarlijke hoeveelheden ontwikkelen, zijn stoffen van klasse 3.

2.3.5

 a Indien van toepassing en testen relevant is, gelet op de reactieve eigenschappen, moeten eigenschappen van klasse 6.1 en 8 overeenkomstig de tabel van overheersende gevaren van 2.1.3.10 in beschouwing worden genomen.

b De beproevingsmethoden N.1 tot en met N.5 zijn in het Handboek beproevingen en criteria, deel III, sectie 33 opgenomen.